ー 未来へつなぐ笑顔のまちづくり ー
元気な経営、笑顔のまちへ!商工会は全力で支援します!
新温泉町商工会
0796-82-1152
お問い合わせ
HOME
お知らせ
商工会について
新温泉町商工会とは
経営サポート
会館使用料のご案内
アクセス
プライバシーポリシー
お知らせ
ホーム
>
新温泉町事業者賃上げ応援奨励金
2026.03.23
経営
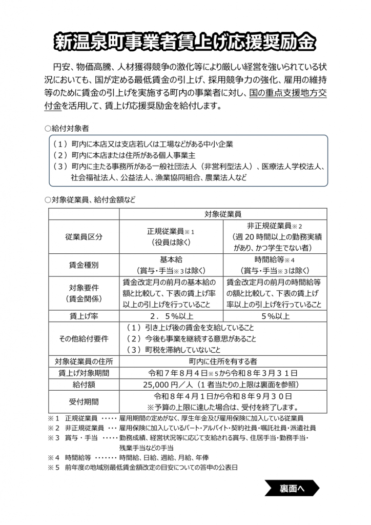
新温泉町事業者賃上げ応援奨励金
新温泉町事業者賃上げ応援奨励金
ダウンロード
お知らせ
商工会について
新温泉町商工会とは
経営サポート
会館使用料のご案内
アクセス
プライバシーポリシー
カレンダー
もっと見る